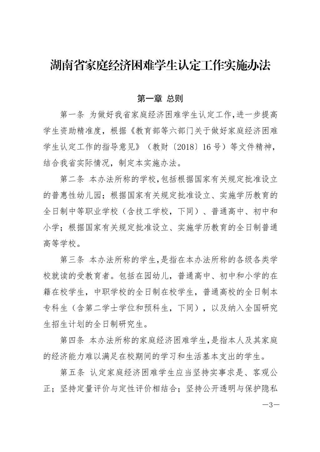
当前位置: 首页 > 校园生活 > 通知公告
发布时间:2019-08-06 作者: 来源:学生工作部(处)(武装部、保卫处、综治办) 编辑:任珂珂 审核人: 点击数:
湘教发[2019]30号 省教育厅等八部门关于印发《湖南省家庭经济困难学生认定实施办法》的通知(1).doc