beat365英国官方网站
首页
部门概况
部门介绍
岗位职责
联系我们
新闻通知
新闻中心
通知公告
学历教育
成人教育
自考助学
网络教育
学习资源
技能鉴定
鉴定动态
鉴定政策
普通话
宣传测试
测试知识
政策文件
培训考试
行业培训
社会考试
质量工程
质量报告
阳光服务
网上办事大厅
在籍生服务
毕业生服务
社会生服务
当前位置:
首页
>
普通话
>
宣传测试
>
正文
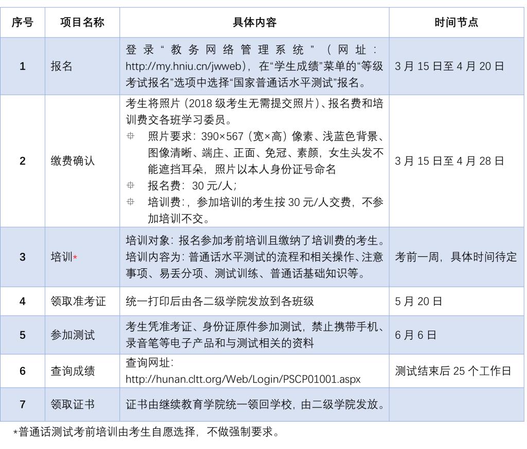
2021年上学期普通话水平测试工作安排
发布时间:2021-03-11
作者:刘楷华
来源:继续教育学院(行业培训与继续教育中心)
编辑:刘楷华
审核人:徐四军
点击数:
教务网络管理系统报名流程:
关闭
打印
附件:
2021年上学期国家普通话水平测试工作方案.pdf
已下载
次
附件:
附件1:2021年上学期普通话水平测试时间进度表.pdf
已下载
次
附件:
附件2:关于在全院学生中进行普通话培训测试和实行普通话等级证书制度的通知.pdf
已下载
次
附件:
附件3:应试人员测试须知.pdf
已下载
次
附件:
附件4:湖南省普通话水平测试违纪舞弊处罚规定.pdf
已下载
次