质量管理处:推门听课促质量 信息化考评提效能
发布时间:2022-02-23
作者:韩啸
来源:质量管理处
编辑:韩啸
审核人:朱红建
点击数:
2月21日,beat365党委书记贺代贵,党委副书记、院长陈剑旄等院领导及全校中层干部、教研室主任、专业带头人等144名老师纷纷走进一线课堂,开展新学期第一次“推门听课”活动。
开学第一天,全校教师备课充分,教学活动紧密结合冬奥会元素,将锐意进取、永不言败的冰雪运动精神融入课堂教学,培根铸魂、启智润心。教师们普遍运用“线上+线下”混合模式进行教学,教学思路清晰,课堂气氛活跃,学生学习兴趣浓厚。
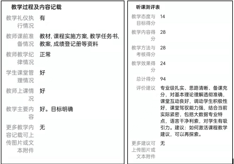
此次“推门听课”活动,充分运用信息化平台开展课程记录与测评,听课人听课完成后打开手机端企业微信就可以方便地转入评课阶段,填写相关听课记录,实现听课、评课的无缝连接。该平台能够自动将百余份听评课数据进行自动分类汇总与分析,实现了“无纸化”办公,整合了离散的评课记录,多维听评课报告由系统自动生成,提升了教学监督效能,强化了学院现代化治理能力。
长期以来,学院始终坚持校院两级教学督导机制,开展常态化教学诊改,强化教学质量监控体系。通过日常教学巡查、集中听课、“推门听课”、教学资料检查等措施有效保障教学活动稳定有序。下一步,beat365将强化应用导向,多方联动促进融合创新,使信息化教学成为我校校本教研新常态。

党委书记贺代贵(左一)在3-210M听课

党委副书记、院长陈剑旄(右二)在3-501M听课

听课记录手机端填报页面