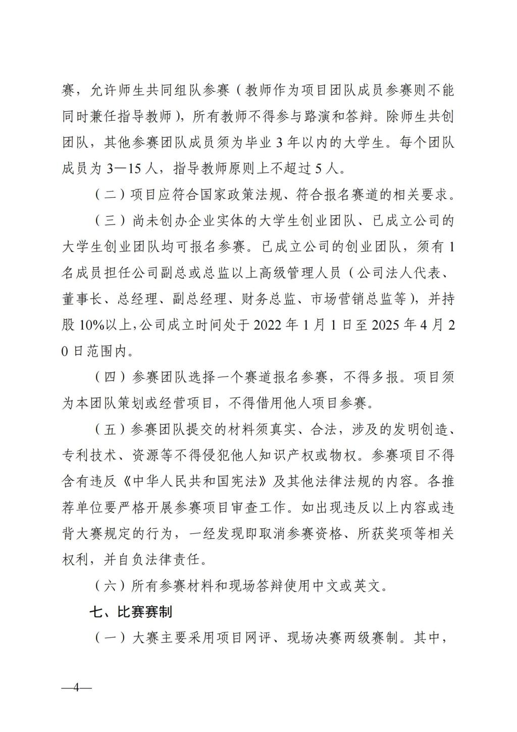
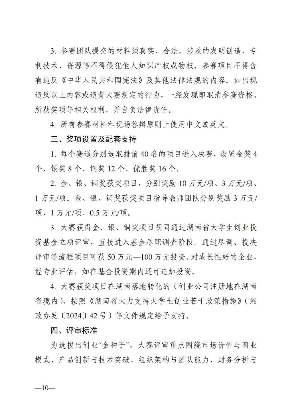
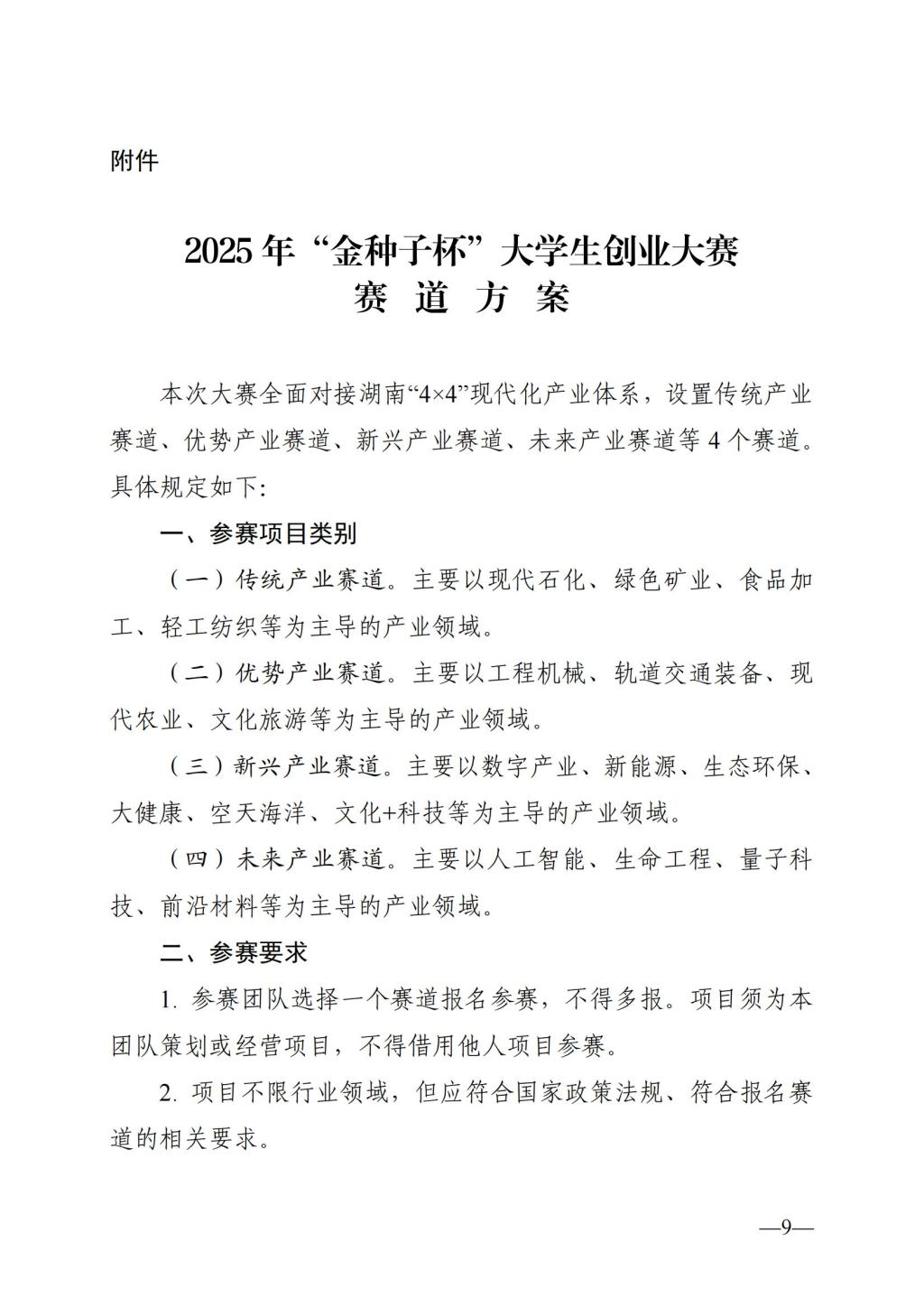
您当前所在的位置: 首页 -> 就业招生 -> 创新创业典型宣传专栏 -> 正文

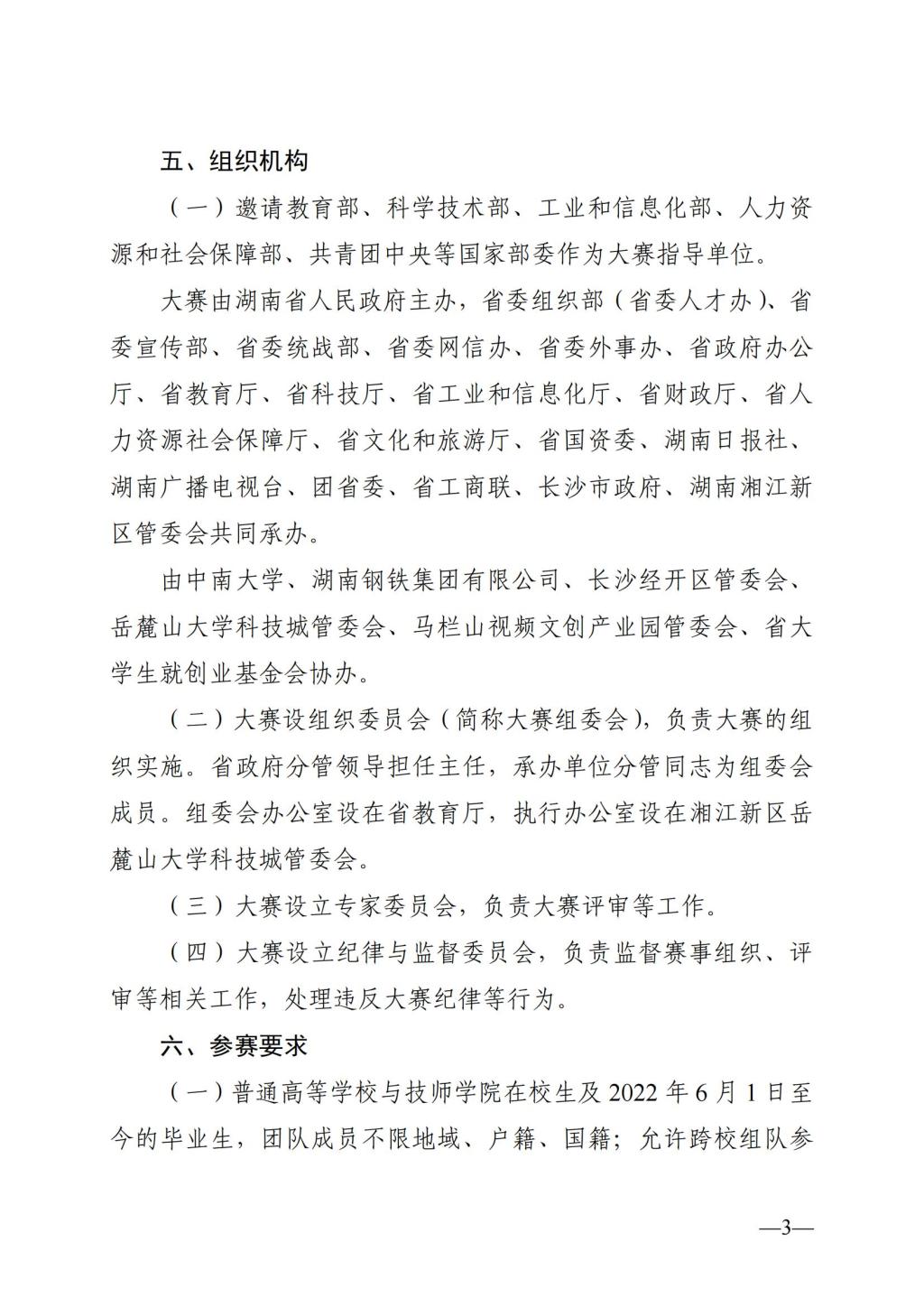
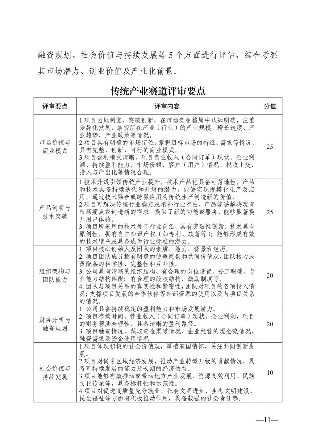
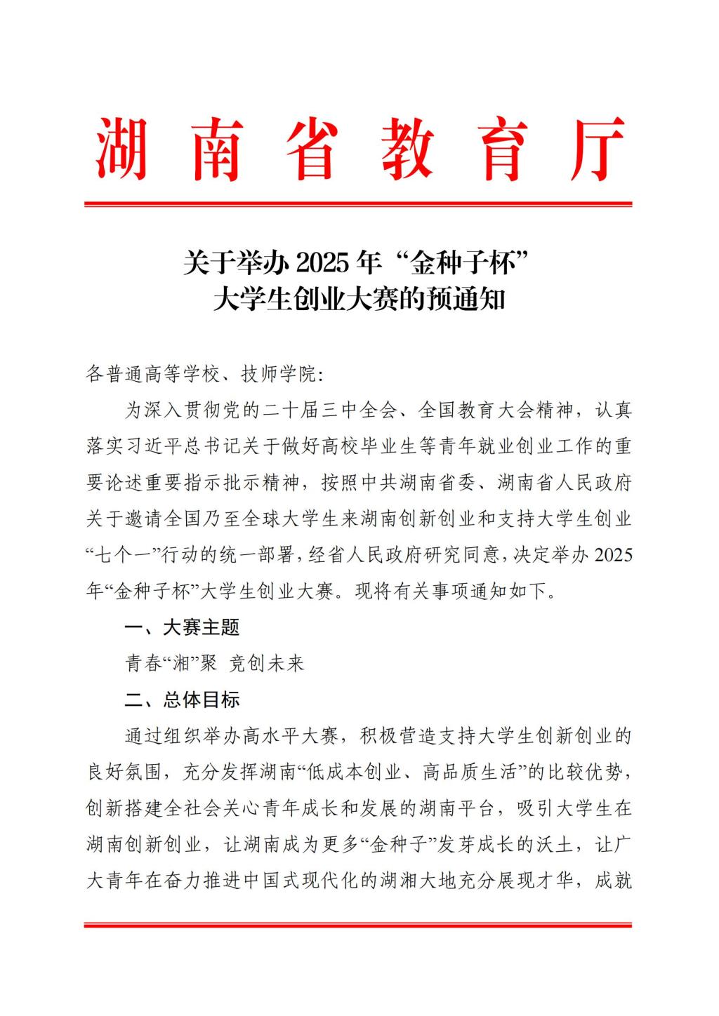
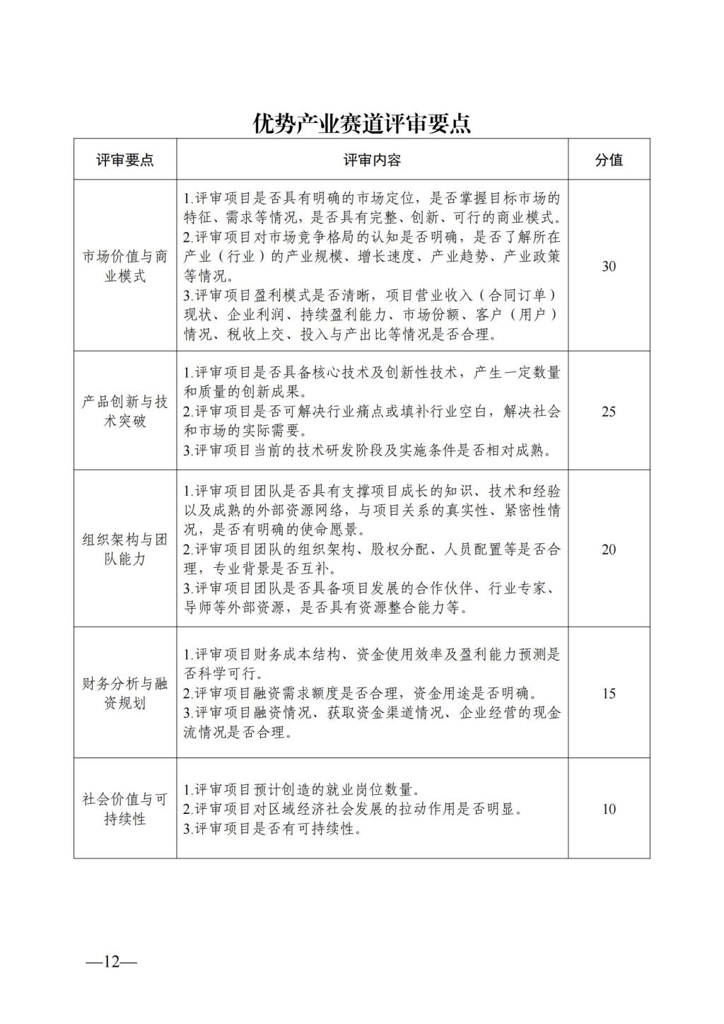
关于举办2025年“金种子杯”大学生创业大赛的预通知

发布时间:2025年03月14日 11:26 作者:电子工程学院 来源:电子工程学院 编辑:余黎 审核人:马孝杰 点击数:


关闭

TOP

版权所有: © beat365英国官方网站-电子工程学院 
望城校区:湖南省长沙市望城区旺旺中路8号,邮编:410200
芙蓉校区:湖南省长沙市芙蓉区杨家山职院街169号,邮编:410016