师资队伍

您当前所在的位置: 首页 -> 师资队伍 -> 师资建设

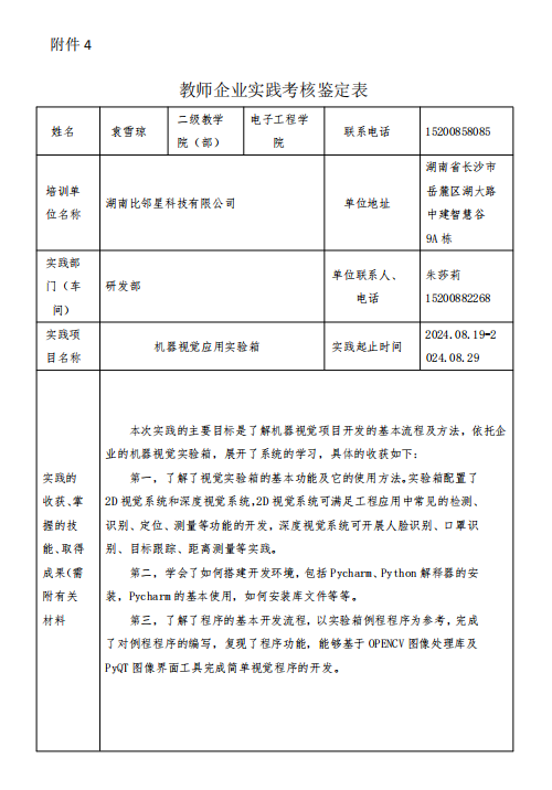
为深入贯彻习近平总书记关于教育的重要论述及教师队伍建设系列重要讲话精神,大力弘扬教育家精神,牢固树立“强教必先强师”理念,深入实施人才强校战略,系统推进组织领导、师德建设、引进培养、评价改革、服务保障等工作,着力打造师德高尚、业务精湛、结构合理、充满活力的高素质专业化教师队伍,beat365每年开展教师下企业及国培、省培等项目。



TOP

版权所有: © beat365英国官方网站-电子工程学院 
望城校区:湖南省长沙市望城区旺旺中路8号,邮编:410200
芙蓉校区:湖南省长沙市芙蓉区杨家山职院街169号,邮编:410016